El organigrama
La mayor empresa del mundo: es difícil decir cuál es la mayor empresa del mundo o la que tiene mayor número de empleados. Pero sin duda, una de las que más empleados tiene es la multinacional taiwanesa (ojo, es una empresa china pero con muchas comillas) Foxconn que fabrica productos electrónicos por encargo. Es el mayor fabricante de componentes electrónicos a nivel mundial y el mayor exportador de China.Entre sus clientes se incluyen las principales compañías tecnológicas de Estados Unidos, Europa y Japón. Entre los productos fabricados por Foxconn destacan el iPhone, iPad, Kindle, PlayStation 3, Xbox 360 y las cámaras GoPro.
La fábrica más grande de Foxconn en el mundo está en Shenzhen, donde cientos de miles de trabajadores (unos 400.000) están empleados en un recinto amurallado6 a veces denominado "Foxconn City" o "iPod City". Las instalaciones incluyen 15 fábricas,18 dormitorios para los trabajadores, una piscina, una brigada anti-incendios,6 su propia red de televisión (Foxconn TV), supermercados, bancos, restaurantes, librería y hospital. Y esto es sólo una de las muchas fábricas que Foxconn tiene repartidas por todo el mundo.
Ejercicio 1. Elementos del plan.
En este ejercicio, una conocida peluquería del barrio, ha encargado a una empresa consultora que le elabore un plan de empresa. En el plan, aparecen fijadas las metas, objetivos, políticas, etc. Por desgracia, el peluquero ha traspapelado y liado todos los elementos del plan. Se trata de que como futuro economista, lo vuelvas a clasificar. ¿Serás capaz de hacerlo correctamente?.
Cuando acabes, puedes ver la solución. ¡No hagas trampas!.
| SOLUCIONES: |
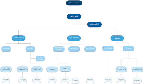
Ejercicio 2: los organigramas
Dibuja los siguientes organigramas (usa la pizarra que te proporcionamos). Si lo necesitas, puedes guardar el resultado usando el botón izquierdo del ratón.
Caso 1: una empresa de artículos farmacéuticos, cuenta con dos tiendas, una en Madrid y otra en Barcelona. A cargo de cada una de ellas está un jefe de tienda. Ambas dependen del Director de Ventas, que junto con el Director de Administración y el Director de Compras, dependen del Presidente de la empresa.
Gráfico: Alejandra Mackinlay
Caso 2: la empresa “Parásito” S.L se dedica a la producción de equipos informáticos. Su organigrama consta de las siguientes características; por un lado está la junta de accionistas, de la que depende el director general, asesorado por un gabinete jurídico. Dicho director está por encima de los directores de los varios departamentos:
Producción: cuyo director está al mando de dos subdepartamentos, donde hay un encargado en cada uno de ellos, Europa y Asia. El departamento de Asia, asesorado por una empresa tecnológica, tiene dos subdepartamentos: “producción intermedia” y “producto final A”. El departamento de Europa consta de un único departamento, llamado “producto final B”.
. Marketing: dicho departamento se encuentra dividido en tres áreas. Estudios de mercado, Branding y Publicidad. De estudios de mercado parten dos áreas: “cualitativos” y “cuantitativos”.
3. Recursos humanos: departamento dividido en dos subdepartamentos: selección de personal, subdepartamento donde parten dos áreas encargadas de la formación interna y formación externa.
(este organigrama tiene 6 niveles)
Gráfico: Alejandra Martín
Ejercicio 3: averigua de qué elemento del plan se trata.
Marca con una X (equis mayúscula), si se trata de una meta, objetivo, política, procedimiento o presupuesto.
| Hecho | Elemento del plan | ||||
|---|---|---|---|---|---|
| Meta | Política | Procedimiento | Regla | Presupuesto | |
| El empresario decide que se deben aumentar las ventas el próximo año en un 50% | |||||
| El costo del plan de mejora de la calidad e imagen de la empresa se calcula en 200.000€ | |||||
| El empresario decide que el 25% de los nuevos contratos deben ser personas mayores de 50 años. | |||||
| Para la mejora de la imagen de la empresa, se invertirán 2 millones en campañas de publicidad. | |||||
| Para invertir los 2 millones se realizarán estudios de mercado sobre que medios lee o ven nuestros clientes. Se invertirá en función del resultado | |||||
